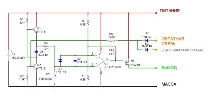
Все такие дошли у меня руки до электронного реле поворотов. Для создания печатной платы пользовался программой sprint layout 5.0 rus. Долго я пытался сконпоновать детальки что бы они занимали максимально мало места. В итоге получилась печатка размерами 30*20 мм.
Далее распечатываем все это дело на лазерном принтере, желательно убрав в настройках галочку экономия тонера. Также распечатывать желательно на тонкой фотобумаге глянцевой. Отрезаем кусочек фольгированного гетинакса и вырезаем распечатанную плату, прикладываем все это дело к фольгированному гетинаксу и утюжком все это дело прогреваем и проглаживаем. Утюг включать на полную мощность. Прогретую горячую плату кидаем минут на 5 в тазик или ковшик с водой, что бы бумага размокла. Достаем плату и пальцами начинаем скатывать бумагу, в итоге получается печатка. Далее вытравливаем в хлорном железе или медном купоросе, процесс описывать не буду в инете много инфы по этому делу!
Припаиваем на нее кучку деталей))) в итоге получается компактная платка электронного реле поворотов.
Все фотки ниже!
На по следок моего описания видео [youtube]lVaiaIn0XA8[/youtube] с работой электронного реле! Светодиодного модуля под рукой не было, поэтому пришлось подцепить обычную 21 ватную лампочку. Плюс этого реле в том что на него можно цеплять как и обычные лампочки так и светодиодные.
также не будет звука щелкающего реле.
Файл печатной платы в формате *.lay можно скачать http://www.fayloobmennik.net/694020 пароль для скачивания файла: 123456




