Уголок радиолюбителя
- Bemrik
- Прописан на semerka.info
- Сообщения: 5092
- Зарегистрирован: Ср авг 19, 2009 22:41:12
- Модель авто: Ваз 21053 продан___ Chevrolet Aveo 1,4 сток
- Тип двигателя: Инжекторный
- Откуда: Москва
- Благодарил (а): 168 раз
- Поблагодарили: 147 раз
- Контактная информация:
Re: Уголок радиолюбителя
госпада радиолюбитали кто поможет???
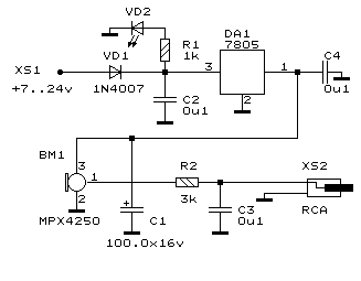
есть схемка прибора измеряющего звуковое давление, кто обьяснит что на ней за что отвечает, ну кроме сомого дачика давления, диода и резистора р1... зачем всё остальное?
есть схемка прибора измеряющего звуковое давление, кто обьяснит что на ней за что отвечает, ну кроме сомого дачика давления, диода и резистора р1... зачем всё остальное?
- Вложения
-
- Scheme.gif (2.15 КБ) 9058 просмотров
- Zayec
- Вечная Память!

- Сообщения: 5754
- Зарегистрирован: Пт окт 30, 2009 20:26:27
- Модель авто: ВАЗ-21074, 2002 г.в., ПТФ, БСЗ, парктроник, Си-Би (ALAN 78+, антенна LEMM)
- Тип двигателя: Карбюраторный
- Откуда: Рязань
- Благодарил (а): 77 раз
- Поблагодарили: 300 раз
Re: Уголок радиолюбителя
Верхняя часть схемы - обычный стабилизатор. Обеспечивает стабилизированное питание +5 вольт.
Датчиком сигнала служит электретный микрофон (странно, что питание напрямую, а не через резистор, ну ладно , может и так.)
Далее RC фильтр и выход через разъём на какой-либо измеритель (милливольтметр или осциллограф).
Всё просто...
А вот насчёт напряжения , подаваемого на стабилизатор имхо ошибочка вышла, на 7805 по-моему больше 12 (или 15) вольт не прокатит.
Диод. кстати, на входе - от переполюсовки. Думаю, это понятно.
Датчиком сигнала служит электретный микрофон (странно, что питание напрямую, а не через резистор, ну ладно , может и так.)
Далее RC фильтр и выход через разъём на какой-либо измеритель (милливольтметр или осциллограф).
Всё просто...
А вот насчёт напряжения , подаваемого на стабилизатор имхо ошибочка вышла, на 7805 по-моему больше 12 (или 15) вольт не прокатит.
Диод. кстати, на входе - от переполюсовки. Думаю, это понятно.
- Bemrik
- Прописан на semerka.info
- Сообщения: 5092
- Зарегистрирован: Ср авг 19, 2009 22:41:12
- Модель авто: Ваз 21053 продан___ Chevrolet Aveo 1,4 сток
- Тип двигателя: Инжекторный
- Откуда: Москва
- Благодарил (а): 168 раз
- Поблагодарили: 147 раз
- Контактная информация:
Re: Уголок радиолюбителя
Zayec
а как упростить схему можно? чтоб небыло наводк и тд? есть предложения?
и что значит С2 и наминал ou1
завтро выложу ждругую схемку(только над смыслями собраться, что напридумал(тупо дачик давления+ диод шотке+ конденсатор, это всё как фильтры..), поможете сравнить с этой?
ну или зделать еще схемку что получше... что очень хочется, может кто поможет...
а как упростить схему можно? чтоб небыло наводк и тд? есть предложения?
и что значит С2 и наминал ou1
завтро выложу ждругую схемку(только над смыслями собраться, что напридумал(тупо дачик давления+ диод шотке+ конденсатор, это всё как фильтры..), поможете сравнить с этой?
ну или зделать еще схемку что получше... что очень хочется, может кто поможет...
- Bemrik
- Прописан на semerka.info
- Сообщения: 5092
- Зарегистрирован: Ср авг 19, 2009 22:41:12
- Модель авто: Ваз 21053 продан___ Chevrolet Aveo 1,4 сток
- Тип двигателя: Инжекторный
- Откуда: Москва
- Благодарил (а): 168 раз
- Поблагодарили: 147 раз
- Контактная информация:
Re: Уголок радиолюбителя
Zayec
тоесть все эти конденсаторы и резисторы аля фильтры?
если тупо от дачика давления выведу сигнальный провод на разьм что получу? много помех?
тоесть все эти конденсаторы и резисторы аля фильтры?
если тупо от дачика давления выведу сигнальный провод на разьм что получу? много помех?
- Zayec
- Вечная Память!

- Сообщения: 5754
- Зарегистрирован: Пт окт 30, 2009 20:26:27
- Модель авто: ВАЗ-21074, 2002 г.в., ПТФ, БСЗ, парктроник, Си-Би (ALAN 78+, антенна LEMM)
- Тип двигателя: Карбюраторный
- Откуда: Рязань
- Благодарил (а): 77 раз
- Поблагодарили: 300 раз
Re: Уголок радиолюбителя
Да уж куда проще...Bemrik писал(а):а как упростить схему можно?
0,1 мкФ (Это ноль, после него буква мю, так тупо изображённая и символизирующая одновременно запятую, и единица)Bemrik писал(а): что значит С2 и наминал ou1
C1,С2,С4 по питанию, а R2,С3 - частотный.Bemrik писал(а):тоесть все эти конденсаторы и резисторы аля фильтры
Да мож и не много, всё зависит от качественного экранирования. Но полоса пропускания изменится - измеритель будет более широкополосным.Bemrik писал(а):если тупо от дачика давления выведу сигнальный провод на разьём что получу? много помех?
- yojiks
- Мега-классиковод

- Сообщения: 613
- Зарегистрирован: Чт июл 29, 2010 12:13:50
- Модель авто: ВАЗ - 21074, 2004г., БСЗ, Pantera SX-1000, Sony MEX-DV90EE, эл.привод багажника
- Тип двигателя: Карбюраторный
- Откуда: Нижний Новгород
- Благодарил (а): 12 раз
- Поблагодарили: 21 раз
- Контактная информация:
Re: Уголок радиолюбителя
До 35 вольт кушает LM7805. Естественно нужно соблюдать баланс напряжения, тока и рассеиваемой мощности...Zayec писал(а): А вот насчёт напряжения , подаваемого на стабилизатор имхо ошибочка вышла, на 7805 по-моему больше 12 (или 15) вольт не прокатит.
- Bemrik
- Прописан на semerka.info
- Сообщения: 5092
- Зарегистрирован: Ср авг 19, 2009 22:41:12
- Модель авто: Ваз 21053 продан___ Chevrolet Aveo 1,4 сток
- Тип двигателя: Инжекторный
- Откуда: Москва
- Благодарил (а): 168 раз
- Поблагодарили: 147 раз
- Контактная информация:
Re: Уголок радиолюбителя
тоесть если соберу по такой схеме, то на вход можно подавать до 24в, и он их преобразовывает до 5.
а если у меня уже есть 5в которые я могу подать, то какая часть схеммы ненужна?
и последний глупый вопрос. если на выход паяю джек3,5 там 2 канала, к какому каналу паять сигнальный контакт? или сразу к двум?
а если у меня уже есть 5в которые я могу подать, то какая часть схеммы ненужна?
и последний глупый вопрос. если на выход паяю джек3,5 там 2 канала, к какому каналу паять сигнальный контакт? или сразу к двум?
- олежек
- Прописан на semerka.info
- Сообщения: 14346
- Зарегистрирован: Вт окт 21, 2008 7:43:05
- Модель авто: ваз 217030 (люкс), ваз 21074-20 инж. (теперь у отца, почти со всеми доработками).
- Тип двигателя: Инжекторный
- Откуда: г. Таганрог
- Благодарил (а): 386 раз
- Поблагодарили: 844 раза
Re: Уголок радиолюбителя
если у тебя есть стабилизированный источник питания то так можно оставить, единственное я бы оставил конденсаторы фильтрующие С4 С1, хуже от них не будет, паять джек, в зависимости от входа, если вход моно, то использовать моно джек или спаять вместе оба контакта джека, если вход стерео то уже зависит от того как он разведен на устройстве... это звуковая карта?? чем измерять будешь??

питать такой стабилизатор согласно даташиту можно до 30 вольт, но лучше особо не приближаться к этой отметке думаю что 24 вольта это будет самое то,а лучше и вовсе меньше...
питать такой стабилизатор согласно даташиту можно до 30 вольт, но лучше особо не приближаться к этой отметке думаю что 24 вольта это будет самое то,а лучше и вовсе меньше...
- Bemrik
- Прописан на semerka.info
- Сообщения: 5092
- Зарегистрирован: Ср авг 19, 2009 22:41:12
- Модель авто: Ваз 21053 продан___ Chevrolet Aveo 1,4 сток
- Тип двигателя: Инжекторный
- Откуда: Москва
- Благодарил (а): 168 раз
- Поблагодарили: 147 раз
- Контактная информация:
Re: Уголок радиолюбителя
олежек
ну планирую питание от юсб(5в) ну и снимать компом через звуковуху. как тогда распаивать ждек?
щас еще вычитал схемму с диодом шотки на плюс(только что за плюс?
) и кондером 2200мф на питание.
что лучше эта схеме или та которая нарисована?
ну планирую питание от юсб(5в) ну и снимать компом через звуковуху. как тогда распаивать ждек?
щас еще вычитал схемму с диодом шотки на плюс(только что за плюс?
что лучше эта схеме или та которая нарисована?
- yojiks
- Мега-классиковод

- Сообщения: 613
- Зарегистрирован: Чт июл 29, 2010 12:13:50
- Модель авто: ВАЗ - 21074, 2004г., БСЗ, Pantera SX-1000, Sony MEX-DV90EE, эл.привод багажника
- Тип двигателя: Карбюраторный
- Откуда: Нижний Новгород
- Благодарил (а): 12 раз
- Поблагодарили: 21 раз
- Контактная информация:
Re: Уголок радиолюбителя
Такой вопрос... у по схеме нарисован датчик MPX4250 - это интегрированный датчик давления с температурной компенсацией и калибровкой. Вы им собрались измерять звуковое давление?
- Bemrik
- Прописан на semerka.info
- Сообщения: 5092
- Зарегистрирован: Ср авг 19, 2009 22:41:12
- Модель авто: Ваз 21053 продан___ Chevrolet Aveo 1,4 сток
- Тип двигателя: Инжекторный
- Откуда: Москва
- Благодарил (а): 168 раз
- Поблагодарили: 147 раз
- Контактная информация:
Re: Уголок радиолюбителя
yojiks
да) а что? на выходе дачика имеем миливольты, которые путем несложных вычислений превращаются в дБ
да) а что? на выходе дачика имеем миливольты, которые путем несложных вычислений превращаются в дБ
- yojiks
- Мега-классиковод

- Сообщения: 613
- Зарегистрирован: Чт июл 29, 2010 12:13:50
- Модель авто: ВАЗ - 21074, 2004г., БСЗ, Pantera SX-1000, Sony MEX-DV90EE, эл.привод багажника
- Тип двигателя: Карбюраторный
- Откуда: Нижний Новгород
- Благодарил (а): 12 раз
- Поблагодарили: 21 раз
- Контактная информация:
Re: Уголок радиолюбителя
Ну насколько я знаю в шумомерах, которые используют для измерения звукового давления используют микрофоны. Мне кажется этот датчик немного для других применений. Вот его внешний вид, схема включения и то что он даёт на выходе.
- Bemrik
- Прописан на semerka.info
- Сообщения: 5092
- Зарегистрирован: Ср авг 19, 2009 22:41:12
- Модель авто: Ваз 21053 продан___ Chevrolet Aveo 1,4 сток
- Тип двигателя: Инжекторный
- Откуда: Москва
- Благодарил (а): 168 раз
- Поблагодарили: 147 раз
- Контактная информация:
Re: Уголок радиолюбителя
yojiks
ну микрофоны штука дорогая.... да и адекватно они ведут себя до 120дб
ну а по дачику..
есть вот такие приборы http://spl-lab.ru/products/products_ru.html они основанны на этих мотороловских датчиках давления
ну микрофоны штука дорогая.... да и адекватно они ведут себя до 120дб
ну а по дачику..
есть вот такие приборы http://spl-lab.ru/products/products_ru.html они основанны на этих мотороловских датчиках давления
- yojiks
- Мега-классиковод

- Сообщения: 613
- Зарегистрирован: Чт июл 29, 2010 12:13:50
- Модель авто: ВАЗ - 21074, 2004г., БСЗ, Pantera SX-1000, Sony MEX-DV90EE, эл.привод багажника
- Тип двигателя: Карбюраторный
- Откуда: Нижний Новгород
- Благодарил (а): 12 раз
- Поблагодарили: 21 раз
- Контактная информация:
Re: Уголок радиолюбителя
Вот формула для вычисления звукового давления: SPL = 20Log ( P / 20мкPa). 20 микропаскалей - это порог слышимости синусоидальной звуковой волны частотой 1 кГц. Считаем чему равен 1 Паскаль звукового давления SPL = 20log (1/ 20e-6) = 93.9 Дб. 90 дБ SPL — очень шумно — громкие крики, пневматический отбойный молоток, тяжёлый дизельнй грузовик на расстоянии 7 м, грузовой вагон на расстоянии 7 м; Так что это датчик никак не пойдёт т.к. меряет килоПаскали.
Но у нас на работе шумомер с микрофоном. Все измерения делаем им.
Ну вот это уже специализированная вещь.есть вот такие приборы http://spl-lab.ru/products/products_ru.html они основанны на этих мотороловских датчиках давления
Но у нас на работе шумомер с микрофоном. Все измерения делаем им.
- Bemrik
- Прописан на semerka.info
- Сообщения: 5092
- Зарегистрирован: Ср авг 19, 2009 22:41:12
- Модель авто: Ваз 21053 продан___ Chevrolet Aveo 1,4 сток
- Тип двигателя: Инжекторный
- Откуда: Москва
- Благодарил (а): 168 раз
- Поблагодарили: 147 раз
- Контактная информация:
Re: Уголок радиолюбителя
yojiks
ну эт я и имел ввиду, в спектралабе всё эт высчитывается автоматически.
ну эт я и имел ввиду, в спектралабе всё эт высчитывается автоматически.
- олежек
- Прописан на semerka.info
- Сообщения: 14346
- Зарегистрирован: Вт окт 21, 2008 7:43:05
- Модель авто: ваз 217030 (люкс), ваз 21074-20 инж. (теперь у отца, почти со всеми доработками).
- Тип двигателя: Инжекторный
- Откуда: г. Таганрог
- Благодарил (а): 386 раз
- Поблагодарили: 844 раза
Re: Уголок радиолюбителя
Bemrik
не могу говорить про все карточки, но вход у них стерео, соответсвенно в программе которой ты будешь измерять наверняка есть возможность выбора какой канал измерять левый/правый, думаю что правильнее было бы поковыряться и посмотреть эту возможность, а дальше пробовать методом тыка, замыкать вместе не самое лучшее... ИМХО..., надо бы какойнить делитель простой, Zayec придет он больше в звуко технике разбирается, подскажет как разделить моно на два входа стерео, мне что то подсказывает что то типа резисторного делителя должно быть
могу ошибаться...
не могу говорить про все карточки, но вход у них стерео, соответсвенно в программе которой ты будешь измерять наверняка есть возможность выбора какой канал измерять левый/правый, думаю что правильнее было бы поковыряться и посмотреть эту возможность, а дальше пробовать методом тыка, замыкать вместе не самое лучшее... ИМХО..., надо бы какойнить делитель простой, Zayec придет он больше в звуко технике разбирается, подскажет как разделить моно на два входа стерео, мне что то подсказывает что то типа резисторного делителя должно быть
- Zayec
- Вечная Память!

- Сообщения: 5754
- Зарегистрирован: Пт окт 30, 2009 20:26:27
- Модель авто: ВАЗ-21074, 2002 г.в., ПТФ, БСЗ, парктроник, Си-Би (ALAN 78+, антенна LEMM)
- Тип двигателя: Карбюраторный
- Откуда: Рязань
- Благодарил (а): 77 раз
- Поблагодарили: 300 раз
Re: Уголок радиолюбителя
олежек
Я думаю, это не важно. На разъёме я бы посадил второй канал на корпус и измерял бы по одному каналу. Или проще использовать моно-джек 3.5
Я думаю, это не важно. На разъёме я бы посадил второй канал на корпус и измерял бы по одному каналу. Или проще использовать моно-джек 3.5
- Bemrik
- Прописан на semerka.info
- Сообщения: 5092
- Зарегистрирован: Ср авг 19, 2009 22:41:12
- Модель авто: Ваз 21053 продан___ Chevrolet Aveo 1,4 сток
- Тип двигателя: Инжекторный
- Откуда: Москва
- Благодарил (а): 168 раз
- Поблагодарили: 147 раз
- Контактная информация:
Re: Уголок радиолюбителя
олежек
над посмотреть что в программе сказано по этому поводу.
а микрофонный вход на звуковушке разве стерео? чтот мне подсказывает что вход стерео но он запаралелен, типо пофиг на какой канал подавать
заказал датчик, а его ждать 4 дня(((
а так схема что привел yojiks 1 и0,01 кондеры эт фильтры на питание? а 470 эт фильтр выходного сигнала?
и чем эта схема отличается от той что я привел? кроме различных входных напряжений?
над посмотреть что в программе сказано по этому поводу.
а микрофонный вход на звуковушке разве стерео? чтот мне подсказывает что вход стерео но он запаралелен, типо пофиг на какой канал подавать
заказал датчик, а его ждать 4 дня(((
а так схема что привел yojiks 1 и0,01 кондеры эт фильтры на питание? а 470 эт фильтр выходного сигнала?
и чем эта схема отличается от той что я привел? кроме различных входных напряжений?
- yojiks
- Мега-классиковод

- Сообщения: 613
- Зарегистрирован: Чт июл 29, 2010 12:13:50
- Модель авто: ВАЗ - 21074, 2004г., БСЗ, Pantera SX-1000, Sony MEX-DV90EE, эл.привод багажника
- Тип двигателя: Карбюраторный
- Откуда: Нижний Новгород
- Благодарил (а): 12 раз
- Поблагодарили: 21 раз
- Контактная информация:
Re: Уголок радиолюбителя
Левый и правый каналы объединяются в один с помощью резистивного сумматора.
Схемы отличаются тем что в Вашей схеме присутствует простейший низкочастотный фильтр - R2, C3. А вообще эта схема очень похожа на схему включения самого обычного электретного микрофона, а не датчика давления указанного в той же схеме. Да и вряд ли этот датчик будет давление звуковое измерять. Диапазон измерений уж очень не соответствует. Считаем: предел восприятия человеческим ухом звука 140 дБ, дальше лопаются перепонки. В соответствии с вышеприведённой мной формулой 140Дб соответвует 200 Паскалям. Смотрим график для датчика МРХ4250. Значения будут на уровне шумов самого датчика. И это на пределе возможности человеческого уха. Так что нужно другой датчик...
Схемы отличаются тем что в Вашей схеме присутствует простейший низкочастотный фильтр - R2, C3. А вообще эта схема очень похожа на схему включения самого обычного электретного микрофона, а не датчика давления указанного в той же схеме. Да и вряд ли этот датчик будет давление звуковое измерять. Диапазон измерений уж очень не соответствует. Считаем: предел восприятия человеческим ухом звука 140 дБ, дальше лопаются перепонки. В соответствии с вышеприведённой мной формулой 140Дб соответвует 200 Паскалям. Смотрим график для датчика МРХ4250. Значения будут на уровне шумов самого датчика. И это на пределе возможности человеческого уха. Так что нужно другой датчик...
- yojiks
- Мега-классиковод

- Сообщения: 613
- Зарегистрирован: Чт июл 29, 2010 12:13:50
- Модель авто: ВАЗ - 21074, 2004г., БСЗ, Pantera SX-1000, Sony MEX-DV90EE, эл.привод багажника
- Тип двигателя: Карбюраторный
- Откуда: Нижний Новгород
- Благодарил (а): 12 раз
- Поблагодарили: 21 раз
- Контактная информация:
Re: Уголок радиолюбителя
1 атмосфера = 0.1 мегаПаскаля = 100 000 паскалейBemrik писал(а):yojiks
а какже атмосферное давление?
Нормальное атмосферное давление принято считать равным или 101 325 Па.
Этот датчик прекрасно его будет мерять, так как 100 кПа есть 1/3 шкалы данного датчика.
Точность данного девайса +- 1.4% от полной шкалы т.е. +- 3500 Па.
Вот барометр для дома прекрасный из него получится ))).
Ну ещё можно померять взрывную волну:
194 дБ SPL — ударная волна давлением 0,1 МПа, равным атмосферному давлению, возможен разрыв лёгких;
200 дБ SPL — ударная волна давлением 0,2 МПа, возможна смерть;
А Ваша цель измерить разницу с которой колышат акустические системы это атмосферное давление))).
Должен быть стерео.микрофонный вход на звуковой плате моно или стерео?
Последний раз редактировалось yojiks Вт июн 21, 2011 12:32:18, всего редактировалось 1 раз.
- олежек
- Прописан на semerka.info
- Сообщения: 14346
- Зарегистрирован: Вт окт 21, 2008 7:43:05
- Модель авто: ваз 217030 (люкс), ваз 21074-20 инж. (теперь у отца, почти со всеми доработками).
- Тип двигателя: Инжекторный
- Откуда: г. Таганрог
- Благодарил (а): 386 раз
- Поблагодарили: 844 раза
Re: Уголок радиолюбителя
что бы это проверить, подключаешь к выходу ноутбука колонки, их процентов на 70 громкости и так же регуляторы в ноутбуке, на вход вставляеш свой джек не распаянный, без пластикового корпуса или что там у тебя в металлле??? и выбрав на ноуте вход микрофона, касаешся по очереди входов на джеке, из колонок слушаешь трески/шипения в момент прикосновения и удержания пальца, соответственно определяем стерео/моно, и левый/правый... как то так...Bemrik писал(а):микрофонный вход на звуковой плате моно или стерео?
- Bemrik
- Прописан на semerka.info
- Сообщения: 5092
- Зарегистрирован: Ср авг 19, 2009 22:41:12
- Модель авто: Ваз 21053 продан___ Chevrolet Aveo 1,4 сток
- Тип двигателя: Инжекторный
- Откуда: Москва
- Благодарил (а): 168 раз
- Поблагодарили: 147 раз
- Контактная информация:
Re: Уголок радиолюбителя
хм ладно, вечерком попробую потестить вход на ноуте. и буду ждать датчика...
- Zayec
- Вечная Память!

- Сообщения: 5754
- Зарегистрирован: Пт окт 30, 2009 20:26:27
- Модель авто: ВАЗ-21074, 2002 г.в., ПТФ, БСЗ, парктроник, Си-Би (ALAN 78+, антенна LEMM)
- Тип двигателя: Карбюраторный
- Откуда: Рязань
- Благодарил (а): 77 раз
- Поблагодарили: 300 раз
Re: Уголок радиолюбителя
По индикаторам в любом аудиоредакторе можно посмотреть. Колонки не нужны.олежек писал(а):из колонок слушаешь трески/шипения в момент прикосновения и удержания пальца
Кто сейчас на конференции
Сейчас этот форум просматривают: нет зарегистрированных пользователей и 9 гостей